Temel Öne Çıkanlar:
- Sınırlı ortaklık, en az bir genel ortak ve bir veya daha fazla sınırlı ortak içeren bir iş yapısıdır.
- Genel ortaklar sınırsız sorumluluğa sahipken, sınırlı ortakların sorumluluğu yatırdıkları sermaye ile sınırlıdır.
- 1099 formu, IRS tarafından 600 dolardan fazla ödeme alan bireylerin veya işletmelerin gelirlerini raporlamak için kullanılır.
- Sınırlı ortaklıklar, bağımsız yüklenicilere 600 dolardan fazla ödeme yaptıklarında 1099 formu almak zorundadır.
- Formun zamanında ve doğru bir şekilde doldurulması, vergi beyannamesinin eksiksiz olması için kritik öneme sahiptir.
- Yanlış bilgi beyanı, her bir form için en az 680 dolara kadar ceza ile sonuçlanabilir.
- 1099 formunun doldurulması için gerekli belgeler arasında alıcının bilgileri, ödeme miktarları, W-9 formu ve muhasebe kayıtları bulunur.
- Form, her yıl 31 Ocak’ta alıcıya, 28 Şubat’ta ise IRS’e gönderilmelidir.
- 2026 yılı itibarıyla raporlama eşiği 600 dolardan 2000 dolara yükselebilir, bu da işletmelerin yükümlülüklerini azaltacaktır.
Giriş
Sınırlı ortaklıklar, işletme yapıları ve vergi yükümlülükleri açısından karmaşık bir dünyada yer alır. Peki, bu tür ortaklıklar belirli koşullar altında 1099 formu alır mı? Bu, birçok işletme sahibi için kritik bir sorudur. Bu makalede, sınırlı ortaklıkların 1099 formu alma gerekliliklerini ve bu sürecin nasıl yönetileceğini adım adım inceleyeceğiz. Böylece okuyucular, vergi beyannamelerini doğru ve eksiksiz bir şekilde hazırlama konusunda bilgi sahibi olacaklar. Ancak, bu süreçte karşılaşılabilecek zorluklar ve yanlış bilgi beyanının sonuçları, dikkatlice ele alınması gereken önemli unsurlar arasında yer almaktadır.
Sınırlı Ortaklık Nedir ve 1099 Formu Nedir?
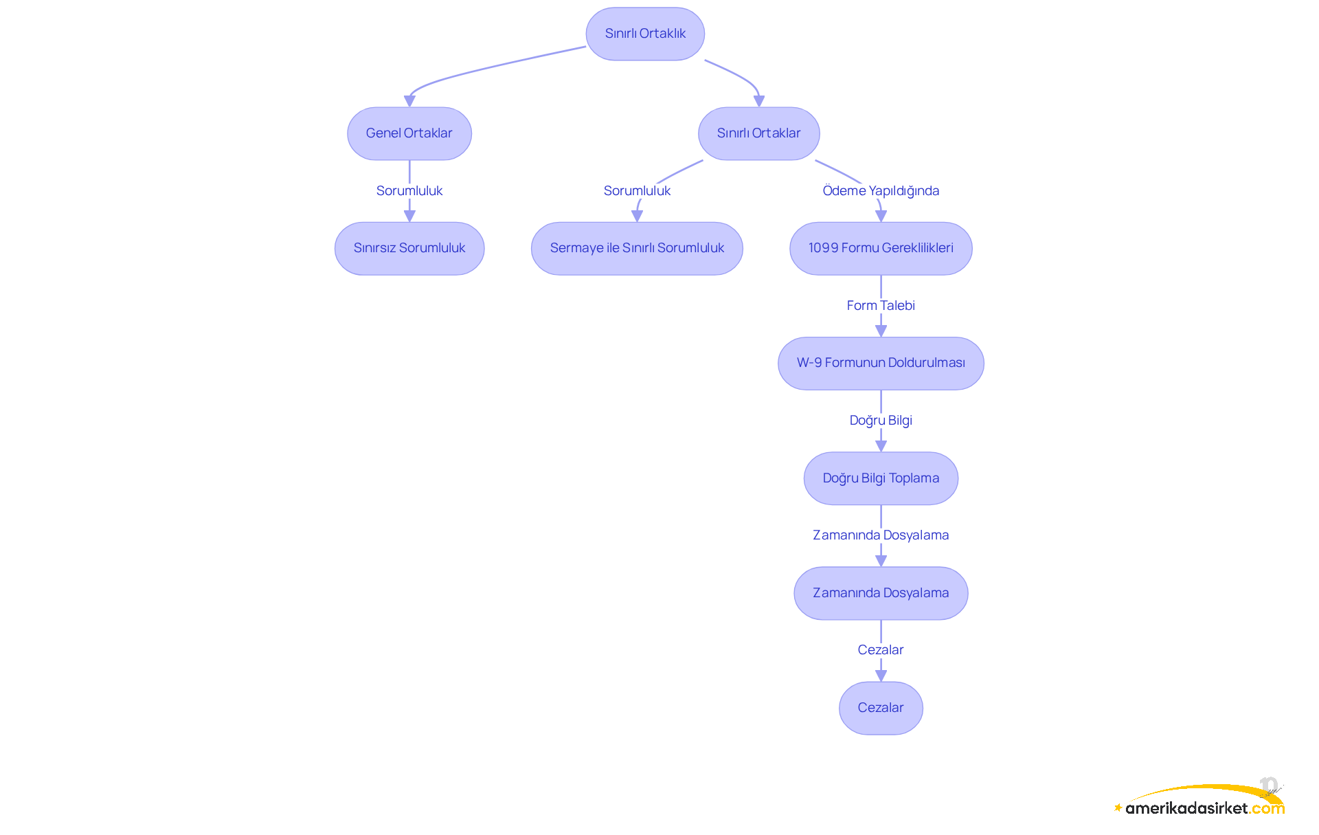
Sınırlı ortaklık, en az bir genel ortak ve bir veya daha fazla sınırlı ortak içeren bir iş yapısıdır. Genel ortaklar, işletmenin yönetiminden sorumlu olup sınırsız sorumluluğa sahiptir. Peki, sınırlı ortaklar ne yapar? Onlar yalnızca yatırdıkları sermaye ile sınırlı bir sorumluluğa sahiptirler.
Form, IRS tarafından belirli bir yıl içinde 600 dolardan fazla ödeme alan bireylerin veya işletmelerin gelirlerini bildirmek için kullanılan bir belgedir. Bu form, bağımsız yüklenicilere, serbest çalışanlara ve diğer belirli durumlarda ödemeleri belgelemek için gereklidir. 2025 yılı itibarıyla, LLC’lerin mali belgeleri alma zorunlulukları, mali durumlarına ve yapılan ödemelerin türüne göre değişiklik göstermektedir.
Sınırlı ortaklıklar, bir hizmet sağlayıcıya 600 dolardan fazla ödeme yaptıklarında, sınırlı ortaklıkların 1099 belgelerini almak zorundadır. Bu formun doğru bir şekilde doldurulması, vergi beyannamesinin eksiksiz ve doğru bir şekilde hazırlanması açısından kritik öneme sahiptir. Yanlış bilgi beyanı, her bir form için en az 680 dolara kadar ceza ile sonuçlanabilir. Ayrıca, vergi formunun her yıl 31 Ocak’a kadar dosyalanması gerekmektedir. Dosyalanmayan her bir form için IRS tarafından 100 dolara kadar ceza uygulanabilir.
Örneğin, bir sınırlı ortaklık, bağımsız yüklenicilere veya diğer işletmelere yaptıkları ödemeler için 1099 formu düzenlemekle yükümlüdür. Bu süreçte, W-9 formunun hatasız bir şekilde doldurulması, tedarikçilerin kimlik numaralarının doğrulanması açısından önemlidir. Uzmanlar, doğru ve zamanında W-9 formu talep etmenin, ilgili formun hatasız bir şekilde hazırlanması ve IRS ile uyum sağlanması açısından hayati önem taşıdığını vurgulamaktadır. Özellikle Uber, Lyft ve DoorDash gibi platformlarda çalışan serbest çalışanlar için bu süreçler, vergi beyannamesi ve iade işlemleri açısından büyük önem taşımaktadır.

Sınırlı Ortaklıkların 1099 Formu Alma Durumları
Sınırlı ortaklıklar, belirli koşullar altında 1099 vergi formu alabilirler. Peki, bu formlar neden bu kadar önemli? Eğer bir sınırlı ortaklık, bir yıl içinde 600 dolardan fazla bir ödeme alıyorsa, gerekli formu alması gerekmektedir. Bu form, IRS’e doğru gelir raporlaması için kritik öneme sahiptir.
Form, her yıl 31 Ocak’ta alıcıya, 28 Şubat’ta ise IRS’e gönderilmelidir. Bağımsız yüklenicilere yapılan ödemelerin istatistikleri, 1099 formunun önemini daha da vurgulamaktadır. 2026 yılı itibarıyla raporlama eşiği 600 dolardan 2000 dolara yükselebilir; bu da işletmelerin raporlama yükümlülüklerini önemli ölçüde azaltacaktır. Dolayısıyla, sınırlı ortaklıkların mali süreçlerini anlamaları, başarılı bir mali yönetim sağlamak adına kaçınılmazdır.
Ayrıca, Uber, Lyft ve DoorDash gibi platformlarda çalışan serbest çalışanlar için beyan süreçleri de benzer şekilde önemlidir. Geç verilen formlar için 60 dolardan başlayan cezalar uygulanabilir.

1099 Formu İçin Gerekli Belgeleri Hazırlama
1099 formunu doldurmak için hangi belgeleri hazırlamanız gerektiğini biliyor musunuz? İşte dikkat etmeniz gereken temel belgeler:
- Alıcının Bilgileri: Alıcının adı, adresi ve kimlik numarası (SSN veya EIN) gibi temel bilgiler, formun doğru bir şekilde doldurulması için gereklidir.
- Ödeme Miktarları: Yıl içinde yapılan toplam ödemelerin kaydı, bu bilgilerin hatasız bir şekilde tutulması mali uyum açısından kritik öneme sahiptir.
- W-9 Formu: Alıcının vergi kimlik numarasını doğrulamak için doldurulmuş W-9 formu, belirli hizmet sağlayıcılarının mali sınıflandırmasını saptamak açısından hayati bir adımdır.
- Muhasebe Kayıtları: Ödemelerin kaydedildiği muhasebe belgeleri, ilgili formun hatasız bir şekilde doldurulması için gereklidir.
Bu belgelerin eksiksiz ve doğru bir şekilde hazırlanması, 1099 formunun doğru bir şekilde doldurulması için kritik öneme sahiptir. Her sağlayıcıdan bir W-9 formu talep etmek, ileride yaşanabilecek sorunların önüne geçmek için önemlidir. Doğru belgelerin hazırlanması, mali süreçlerin düzenli ilerlemesine yardımcı olur ve olası cezaların önlenmesini sağlar. Gig ekonomisinde çalışanlar için (Uber, Lyft, DoorDash gibi) vergi beyanı ve iade süreçlerinin de dikkate alınması gerektiğini unutmayın.

1099 Formunu Doldurma ve Gönderme Adımları
1099 formunu doldurmak ve göndermek için aşağıdaki adımları izleyin:
- Formu Temin Edin: IRS’nin resmi web sitesinden 1099 formunu indirin veya bir kopyasını temin edin.
- Alıcının Bilgilerini Doldurun: Alıcının adı, adresi ve kimlik numarasını formun ilgili alanlarına yazın.
- Ödeme Miktarını Girin: Yıl içinde yapılan toplam ödemeyi belirtin. Ödemeler 20,000 $’ı aşar ve yılda 200’den fazla işlem gerçekleşirse, Form 1099-K düzenlenmesi gerekecektir.
- Formu Kontrol Edin: Tüm bilgilerin doğru ve eksiksiz olduğundan emin olun. Yanlış bilgiler, beyanın reddedilmesine yol açabilir.
- Formu Gönderin: Doldurulmuş formu, alıcıya ve IRS’e belirtilen tarihlerde gönderin. 2026 yılı için, mükelleflerin 2025 beyanname süreçlerini 15 Nisan 2026’ya kadar tamamlamaları gerekmektedir. Formun gönderim tarihleri her yıl değişebilir, bu nedenle güncel tarihlere dikkat edin.
Social Enterprises LLC olarak, Uber, Lyft ve DoorDash gibi platformlarda çalışan serbest çalışanlar için mali süreçleri basitleştirmek amacıyla kapsamlı muhasebe ve beyan hizmetleri sunuyoruz. Uzman ekibimiz, vergi indirimlerinizi maksimize etmenize ve yasalara uygun bir şekilde işinizi yönetmenize yardımcı olmak için buradadır.

Sonuç
Sınırlı ortaklıklar, belirli koşullar altında 1099 formu alarak vergi yükümlülüklerini yerine getirmek zorundadır. Bu form, bağımsız yüklenicilere veya serbest çalışanlara yapılan ödemelerin doğru bir şekilde raporlanması için kritik bir öneme sahiptir. Peki, sınırlı ortakların 600 dolardan fazla ödeme aldıklarında bu formu alma gerekliliği neden bu kadar önemlidir? Mali süreçlerin düzgün yürütülmesi açısından kaçınılmazdır.
Makale boyunca, sınırlı ortaklıkların 1099 formunu alma şartları, gerekli belgeler ve formun doldurulması ile gönderilmesi sürecine dair önemli bilgiler sunulmuştur. Doğru belgelerin hazırlanması ve zamanında beyan etmenin, olası cezaların önlenmesi açısından ne denli önemli olduğu vurgulanmıştır. Bu süreçte, W-9 formunun hatasız bir şekilde doldurulması ve alıcı bilgilerinin doğrulanması, uyum sağlamak için hayati bir adım olarak öne çıkmaktadır.
Sonuç olarak, sınırlı ortaklıklar için 1099 formunun önemi, vergi beyannamesinin doğru bir şekilde hazırlanması ve yasal yükümlülüklerin yerine getirilmesi açısından büyüktür. İşletmelerin mali süreçlerini düzenli ve uyumlu bir şekilde yönetmeleri, uzun vadeli başarıları için kritik bir faktördür. Bu nedenle, sınırlı ortaklıklar ve serbest çalışanlar, bu süreçleri dikkatle takip etmeli ve gerekli adımları zamanında atmalıdır.
Sıkça Sorulan Sorular
Sınırlı ortaklık nedir?
Sınırlı ortaklık, en az bir genel ortak ve bir veya daha fazla sınırlı ortak içeren bir iş yapısıdır. Genel ortaklar işletmenin yönetiminden sorumlu olup sınırsız sorumluluğa sahiptir, sınırlı ortaklar ise yalnızca yatırdıkları sermaye ile sınırlı bir sorumluluğa sahiptirler.
1099 formu nedir?
1099 formu, IRS tarafından belirli bir yıl içinde 600 dolardan fazla ödeme alan bireylerin veya işletmelerin gelirlerini bildirmek için kullanılan bir belgedir. Bu form, bağımsız yüklenicilere, serbest çalışanlara ve diğer belirli durumlarda ödemeleri belgelemek için gereklidir.
Sınırlı ortaklıklar 1099 formunu ne zaman düzenler?
Sınırlı ortaklıklar, bir hizmet sağlayıcıya 600 dolardan fazla ödeme yaptıklarında 1099 formunu düzenlemekle yükümlüdür.
1099 formunun doğru bir şekilde doldurulmasının önemi nedir?
1099 formunun doğru bir şekilde doldurulması, vergi beyannamesinin eksiksiz ve doğru bir şekilde hazırlanması açısından kritik öneme sahiptir. Yanlış bilgi beyanı, her bir form için en az 680 dolara kadar ceza ile sonuçlanabilir.
1099 formu ne zaman dosyalanmalıdır?
1099 formu her yıl 31 Ocak’a kadar dosyalanmalıdır. Dosyalanmayan her bir form için IRS tarafından 100 dolara kadar ceza uygulanabilir.
W-9 formunun önemi nedir?
W-9 formunun hatasız bir şekilde doldurulması, tedarikçilerin kimlik numaralarının doğrulanması açısından önemlidir. Doğru ve zamanında W-9 formu talep etmek, ilgili formun hatasız bir şekilde hazırlanması ve IRS ile uyum sağlanması açısından hayati önem taşımaktadır.
Hangi serbest çalışanlar için bu süreçler önemlidir?
Özellikle Uber, Lyft ve DoorDash gibi platformlarda çalışan serbest çalışanlar için bu süreçler, vergi beyannamesi ve iade işlemleri açısından büyük önem taşımaktadır.


