Temel Öne Çıkanlar:
- LLC, girişimcilerin kişisel varlıklarını iş borçlarından korurken esnek bir mali yapı sunar.
- LLC’ler, tek bir kişi veya birden fazla kişi tarafından kurulabilir ve sınırlı sorumluluk sağlar.
- LLC’lerin avantajları arasında esnek mali yapı ve kişisel varlık koruması bulunurken, dezavantajları yatırımcı çekme konusunda sınırlı kalabilme riskidir.
- LLC’ler, gelirlerini doğrudan sahiplerine yansıtarak ‘pass-through taxation’ avantajı sunar.
- LLC kurarken kurumsal formalitelerin yerine getirilmesi önemlidir; aksi takdirde kişisel varlık koruması tehlikeye girebilir.
- Form 1099, bağımsız yüklenicilere yapılan ödemeleri raporlamak için kullanılır ve genellikle bir yıl içinde 600 dolardan fazla ödeme yapılan kişiler için düzenlenir.
- LLC’ler, vergi sınıflamalarına bağlı olarak 1099 formu alabilir; tek üyeli LLC’ler 600 dolardan fazla ödeme aldıklarında bu formu almak zorundadır.
- 2026 yılı itibarıyla 1099 formu alma koşulları netleşecek ve 600 dolardan fazla ödeme alan her LLC için gerekli belgelerin düzenlenmesi zorunlu hale gelecektir.
- LLC sahipleri, mali sınıflandırmalarını gözden geçirerek ve formları zamanında doldurarak vergi yükümlülüklerini yerine getirmelidir.
- Doğru mali kayıtların tutulması ve profesyonel yardım alınması, LLC ve 1099 form yönetiminde başarı için kritik öneme sahiptir.
Giriş
LLC’ler, girişimcilerin iş yapma biçimlerini dönüştüren esnek bir yapı sunar. Ancak, bu yapının vergi uyumluluğunda kritik bir rol oynayan 1099 formları hakkında bilgi sahibi olmak, girişimciler için son derece önemlidir. Girişimcilerin, LLC ve 1099 ilişkisini anlamaları, mali yükümlülüklerini yerine getirmeleri ve işletmelerinin sürdürülebilirliğini sağlamaları açısından büyük bir gereklilik taşır.
Bu süreçte karşılaşılabilecek zorluklar ve yanlış anlamalar, girişimcileri ciddi mali sonuçlarla karşı karşıya bırakabilir. Peki, LLC’lerin 1099 formu alma koşulları nelerdir? Bu durumun avantajları ve dezavantajları neler? Bu soruların yanıtlarını keşfetmek, girişimcilerin iş stratejilerini güçlendirebilir mi? İşte bu noktada, LLC ve 1099 formları arasındaki ilişkiyi anlamak, girişimcilerin iş dünyasında daha sağlam adımlar atmalarına yardımcı olabilir.
LLC Nedir ve Nasıl Çalışır?
Sınırlı Sorumluluk Şirketi (LLC), girişimcilerin kişisel varlıklarını iş borçlarından korurken esnek bir mali yapı sunan bir iş modelidir. Peki, LLC’ler neden bu kadar popüler? Tek bir kişi veya birden fazla kişi tarafından kurulabilen LLC’ler, işletme sahiplerine sınırlı sorumluluk sağlar. Bu yapı, işin borçları ve yükümlülükleri için kişisel varlıkların korunmasını sağlar. Ayrıca, LLC’ler genellikle daha az bürokrasi ve daha basit yönetim gereksinimleri ile dikkat çeker. 2026 yılı itibarıyla Amerika’da LLC kurulum oranları artış göstermekte; bu da girişimcilerin bu yapıyı tercih etme nedenlerinden biridir.
LLC’lerin avantajları arasında esnek mali yapı ve kişisel varlık koruması bulunurken, dezavantajları arasında yatırımcı çekme konusunda sınırlı kalabilme riski yer almaktadır. Örneğin, LLC’ler, gelirlerini doğrudan sahiplerine yansıtarak pass-through taxation avantajı sunar. Ancak, bu yapı, yatırım almak isteyen girişimler için uzun vadede sınırlı kalabilir. LLC’nin nasıl çalıştığını anlamak için, Associated Vendors, Inc. v. Oakland Meat Co. davasında olduğu gibi, kurumsal formalitelerin göz ardı edilmesi durumunda yöneticilerin kişisel varlıklarının korunamayabileceği gerçeği önemlidir. Bu nedenle, LLC kurarken dikkatli olunmalı ve gerekli kurumsal formaliteler yerine getirilmelidir.
Ayrıca, LLC kurulum sürecinde bir kayıtlı temsilci ile çalışmak, yasal belgelerin doğru bir biçimde hazırlanmasını ve gerekli yasal gerekliliklerin yerine getirilmesini sağlamak açısından kritik öneme sahiptir. Girişimcilerin, LLC’lerini kurarken dikkat etmeleri gereken bir diğer önemli nokta ise vergi yükümlülüklerini ve işletme giderlerini doğru bir şekilde yönetmektir. Bu bağlamda, uzman tavsiyeleri almak, girişimcilerin başarılı bir başlangıç yapmalarına yardımcı olabilir.

1099 Formu Nedir ve Ne Zaman Kullanılır?
Formu, bağımsız yüklenicilere veya serbest çalışanlara yapılan ödemeleri raporlamak için kullanılan bir belgedir ve bu süreçte llc ve 1099 kullanılır. Peki, bu form neden bu kadar önemli? Amerika’da Uber, Lyft, DoorDash, Instacart ve Grubhub gibi platformlarda çalışanlar, resmi olarak kendi işini yapan (self-employed) kategorisinde sayıldıkları için 1099 formlarının önemini anlamaları kritik bir gerekliliktir. Genellikle, bir yıl içinde 600 dolardan fazla ödeme yapılan kişiler için llc ve 1099 düzenlenir.
Formun çeşitli türleri bulunmaktadır; en yaygın olanları MISC ve NEC’dir. 1099-MISC, kira, ödüller ve diğer ödemeleri bildirmek için kullanılırken, 1099-NEC, bağımsız yüklenicilere yapılan ödemeleri raporlamak için özel olarak tasarlanmıştır. Bu formlar, işverenlerin ve hizmet sağlayıcıların mali ilişkilerini şeffaf bir şekilde raporlamalarına olanak tanır.
2026 yılı itibarıyla, 1099 formunun zamanında doldurulmaması durumunda IRS tarafından ceza uygulanabileceği unutulmamalıdır. Form, alıcının adı, adresi ve mükellef kimlik numarası dahil olmak üzere, mali yıl boyunca ödenen toplam gelir miktarını bildirmeyi gerektirir. Ayrıca, bağımsız yüklenicilere yapılan ödemelerin yıllık raporlaması, işverenlerin vergi uyumluluğunu sağlamak için kritik bir rol oynamaktadır.
Örneğin, Social Enterprises gibi bir gig iş platformu, bağımsız yüklenicilerine yapılan ödemeleri takip etme ve vergi formlarını doldurma konusunda zorluklar yaşamış, ancak süreçlerini otomatikleştirerek verimliliği artırmayı başarmıştır. Bu tür uygulamalar, bu formun doğru ve zamanında beyan edilmesinin önemini vurgulamaktadır.

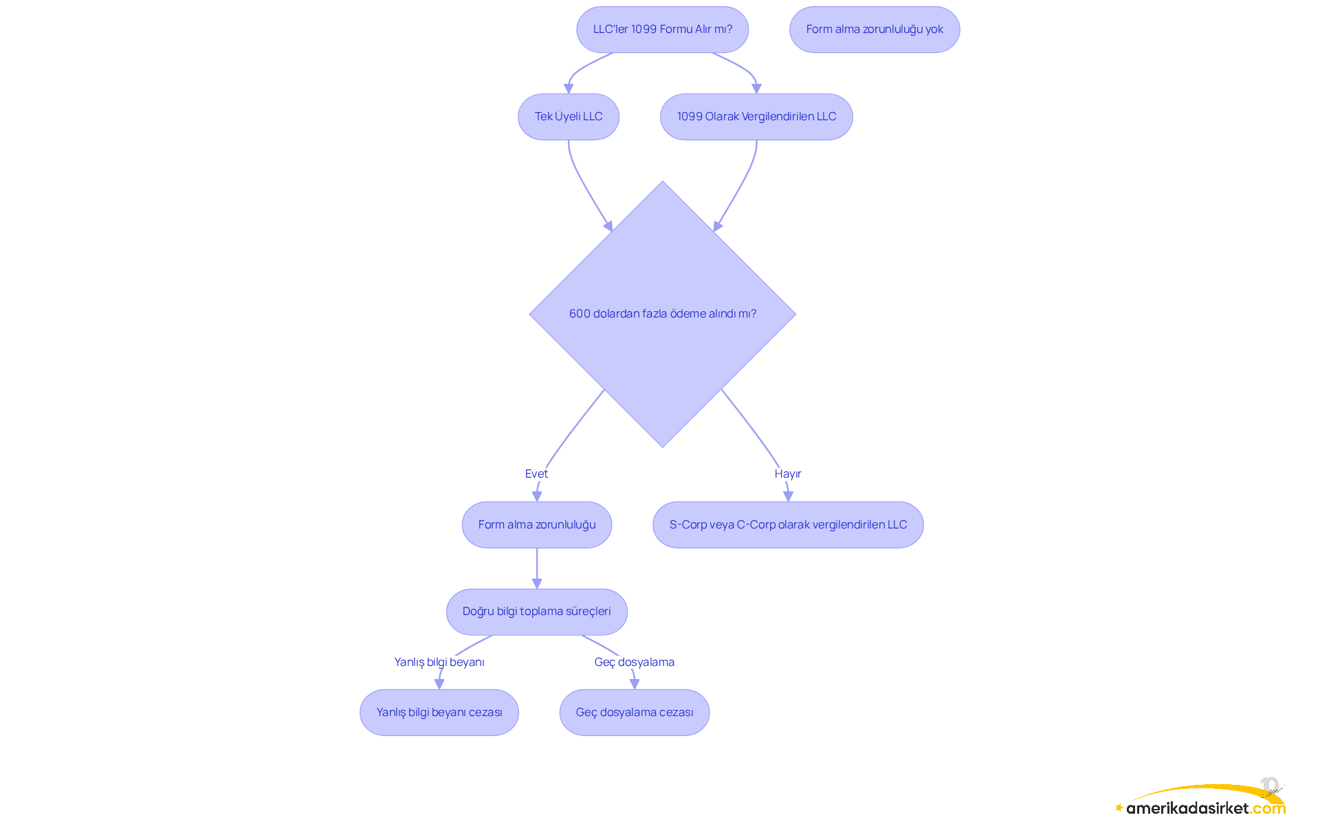
LLC’ler 1099 Formu Alır mı?
LLC’ler, vergi sınıflandırmalarına bağlı olarak farklı formlar alabilir. Özellikle, tek üyeli LLC’ler ve 1099 olarak vergilendirilen LLC’ler, bir yıl içinde 600 dolardan fazla ödeme aldıklarında ilgili formu almak zorundadır. 2026 yılı itibarıyla, bu form alma koşulları daha da netleşecek; bu tarihten itibaren, 600 dolardan fazla ödeme alan her LLC için gerekli belgelerin düzenlenmesi zorunlu hale gelecektir.
Peki, LLC’ler S-Corp veya C-Corp olarak vergilendiriliyorsa ne olur? Genellikle 1099 formu almazlar. Bu durum, LLC’nin nasıl yapılandırıldığına ve hangi tür hizmetler sunduğuna bağlıdır. Örneğin, bir tek üyeli LLC ve 1099 formu, 600 dolardan fazla hizmet ödemesi aldığında almak zorundadır.
Doğru bilgi toplama süreçleri, bu belgelerin zamanında ve eksiksiz bir şekilde düzenlenmesi açısından kritik öneme sahiptir. Yanlış bilgi beyanı, her bir form için en az 680 dolara kadar ceza ile sonuçlanabilir. Ayrıca, geç dosyalama durumunda, form başına 50 dolara kadar ceza uygulanabilir.
Bu nedenle, LLC sahiplerinin mali sınıflandırmalarını dikkatlice gözden geçirmeleri ve LLC ve 1099 formlarını zamanında doldurmaları gerekmektedir. Uber, Lyft ve DoorDash gibi platformlarda çalışanlar için bu durumlar özel mali yükümlülükler doğurabilir. Mali beyannameler ve iade süreçlerinin önemi, serbest çalışanların ve girişimcilerin mali yükümlülüklerini anlamalarına yardımcı olacak şekilde daha fazla detaylandırılmalıdır.

LLC’lerin 1099 Formu Alma Koşulları
LLC’lerin mali form alma koşulları, LLC’nin mali sınıflandırmasına ve aldığı hizmetlerin türüne bağlıdır. Eğer bir LLC ve 1099, bağımsız yüklenicilere veya serbest çalışanlara 600 dolardan fazla ödeme yapıyorsa, bu durumda ilgili formu almak zorundadır. 2026 yılı itibarıyla, 1099-NEC ve 1099-MISC için dosyalama eşiği 2000 dolara yükselecek. Bu değişiklik, işletmelerin raporlama yükümlülüklerini önemli ölçüde azaltacaktır.
Örneğin, bir web geliştiricisine yapılan 1000 dolarlık ödeme, 1099-NEC formunun Box 1’inde rapor edilmelidir. Bu nedenle, LLC sahiplerinin bağımsız yüklenicilere yapılan ödemeleri takip etmeleri ve gerekli formları zamanında doldurmaları önemlidir. Bu belgenin doğru bir şekilde doldurulması, IRS tarafından belirlenen yükümlülüklerin yerine getirilmesi açısından da büyük önem taşımaktadır.

LLC’lerin 1099 Formu Alma Avantajları ve Dezavantajları
LLC’lerin mali rapor almasının avantajları arasında, mali raporlamanın daha düzenli hale gelmesi ve mali şeffaflığın artması yer alır. Ancak, ek mali yükümlülükler ve potansiyel denetim riski gibi dezavantajları da bulunmaktadır. 2026 itibarıyla, LLC’ler için belirli bir form almak zorunlu hale geliyor; 600 dolardan fazla hizmet veya ürün alımlarını raporlama gerekliliği getiriliyor. Bu durum, LLC sahiplerinin vergi stratejilerini belirlerken dikkatli olmalarını gerektiriyor. Ayrıca, bu belgelerin zamanında ve doğru bir biçimde düzenlenmemesi, IRS tarafından 50 dolardan başlayarak 290 dolara kadar cezalara yol açabilir. Formların her yılın 31 Ocak tarihine kadar ilgili kişilere verilmesi ve IRS’ye iletilmesi için son tarih olan 28 Şubat’a dikkat edilmelidir. Mali şeffaflık açısından, gelirlerini doğru bir biçimde raporlamalarına yardımcı olurken, aynı zamanda kendi istihdam vergisine tabi gelirleri de etkiler. Bu nedenle, LLC sahipleri form alma sürecinde dikkatli olmalı ve gerektiğinde profesyonel yardım almalıdır. Formun doğru bir şekilde doldurulması, yanlış bilgi ile hazırlanması halinde IRS cezasına yol açabileceği için hayati bir öneme sahiptir.

LLC’lerin 1099 ile İlgili Vergi Yükümlülükleri
LLC’lerin vergi yükümlülükleri, LLC’nin vergi sınıflandırmasına göre değişiklik göstermektedir. Tek üyeli LLC’ler ve ortaklık olarak vergilendirilen LLC’ler, 600 dolardan fazla ödeme aldıklarında gerekli formu almak zorundadır. Peki, bu formların zamanında ve doğru bir şekilde IRS’ye sunulması neden bu kadar kritik? Aksi takdirde, gecikme cezası ve diğer yaptırımlarla karşılaşabilirler.
2026 yılı itibarıyla:
- 31 gün geç kalındığında form başına 130 dolar ceza uygulanmaktadır.
- 1-30 gün geç kalındığında ise 60 dolar ceza uygulanmaktadır.
Ayrıca, dosyalanmayan her bir form için IRS tarafından 100 dolara kadar ceza alınabilir. Örneğin, bir 1099 formunu zamanında 50 yüklenici için sunmadığında toplam maliyet 33,000 dolara kadar çıkabilir. Bu nedenle, girişimcilerin her yıl güncellenmiş W-9 formlarını talep ederek hangi yüklenicilere vergi formu göndermeleri gerektiğini belirlemeleri önemlidir. Doğru ve zamanında W-9 formu talep edilmesi, ilgili formun hatasız bir şekilde hazırlanması ve IRS ile uyum sağlanması açısından hayati bir rol oynamaktadır.

Girişimciler İçin LLC Kurmanın ve 1099 Yönetiminin Stratejileri
Girişimcilerin formları yönetirken dikkate alması gereken bazı stratejiler var. Öncelikle, doğru mali sınıflandırmayı seçmek kritik bir adımdır. Bu seçim, işletmenin mali yükümlülüklerini etkileyebilir ve doğru formun kullanılmasını sağlar. Peki, bu formların zamanında ve doğru bir biçimde doldurulması neden bu kadar önemli? Çünkü IRS’ye sunulması gereken bu formlar, 1099 dahil olmak üzere bağımsız yüklenicilere yapılan ödemeleri ve diğer gelir türlerini raporlamak için kullanılır.
Girişimciler, mali kayıtlarını düzenli tutarak ve profesyonel bir muhasebeci ile işbirliği yaparak mali süreçlerini daha etkili bir biçimde yönetebilirler. Formu doldurmak, alıcının bilgilerini ve yıl boyunca ödenen toplam gelir miktarını doğru bir şekilde bildirmeyi gerektirir. Bu ayrıntılara dikkat etmek, cezalar veya düzeltmelerden kaçınmak için önemlidir.
Girişimciler, bu süreçte Social Enterprises’ın uzmanlığından yararlanarak, vergi beyannamesinin karmaşasını azaltabilir ve her adımda uyumluluğu sağlayabilirler. Unutmayın, doğru adımlar atmak, işinizin geleceği için büyük bir fark yaratabilir!

Sonuç
Sınırlı Sorumluluk Şirketleri (LLC) ve 1099 formları arasındaki ilişki, girişimcilerin mali yönetiminde kritik bir rol oynamaktadır. LLC’ler, kişisel varlık koruması sağlarken aynı zamanda esnek bir mali yapı sunarak girişimcilerin işlerini büyütmelerine yardımcı olur. Ancak, doğru vergi sınıflandırması ve ilgili formların zamanında doldurulması, bu sürecin sağlıklı işlemesi için hayati öneme sahiptir.
Peki, LLC’ler nasıl çalışır? 1099 formları ne zaman ve nasıl kullanılmalıdır? LLC’lerin 1099 alma koşulları nelerdir? Bu makalede, bu sorulara yanıt bulacak ve dikkat edilmesi gereken stratejileri ele alacağız. Ayrıca, LLC sahiplerinin vergi yükümlülükleri ve bu yükümlülüklerin yerine getirilmesinin önemi üzerinde duracağız. Girişimcilerin, mali kayıtlarını düzenli tutarak ve profesyonel yardım alarak bu süreçleri daha etkili bir şekilde yönetmeleri gerektiğini belirtmekte fayda var.
Sonuç olarak, LLC ve 1099 formu yönetimi, girişimcilerin mali sağlığını korumak ve yasal yükümlülüklerini yerine getirmek açısından büyük önem taşımaktadır. Girişimcilerin, bu konudaki bilgi ve becerilerini artırarak işlerini daha sürdürülebilir bir şekilde büyütmeleri için gerekli adımları atmaları gerekmektedir. Doğru stratejilerle, bu süreçlerin karmaşası azaltılabilir ve başarılı bir mali yönetim sağlanabilir.
Sıkça Sorulan Sorular
LLC nedir?
Sınırlı Sorumluluk Şirketi (LLC), girişimcilerin kişisel varlıklarını iş borçlarından korurken esnek bir mali yapı sunan bir iş modelidir.
LLC’lerin avantajları nelerdir?
LLC’lerin avantajları arasında esnek mali yapı ve kişisel varlık koruması bulunmaktadır.
LLC’lerin dezavantajları nelerdir?
LLC’lerin dezavantajları arasında yatırımcı çekme konusunda sınırlı kalabilme riski yer almaktadır.
LLC nasıl çalışır?
LLC’ler, gelirlerini doğrudan sahiplerine yansıtarak pass-through taxation avantajı sunar. Ancak, kurumsal formalitelerin göz ardı edilmesi durumunda yöneticilerin kişisel varlıklarının korunamayabileceği önemlidir.
LLC kurulum sürecinde nelere dikkat edilmelidir?
LLC kurulum sürecinde bir kayıtlı temsilci ile çalışmak, yasal belgelerin doğru bir biçimde hazırlanmasını sağlamak açısından kritik öneme sahiptir. Ayrıca, vergi yükümlülükleri ve işletme giderlerinin doğru bir şekilde yönetilmesi gerekmektedir.
1099 formu nedir?
1099 formu, bağımsız yüklenicilere veya serbest çalışanlara yapılan ödemeleri raporlamak için kullanılan bir belgedir.
1099 formu ne zaman kullanılır?
1099 formu, bir yıl içinde 600 dolardan fazla ödeme yapılan kişiler için düzenlenir.
1099 formunun türleri nelerdir?
En yaygın 1099 form türleri 1099-MISC ve 1099-NEC’dir. 1099-MISC, kira, ödüller ve diğer ödemeleri bildirmek için; 1099-NEC ise bağımsız yüklenicilere yapılan ödemeleri raporlamak için kullanılır.
1099 formunun zamanında doldurulmaması durumunda ne olur?
2026 yılı itibarıyla, 1099 formunun zamanında doldurulmaması durumunda IRS tarafından ceza uygulanabilir.
1099 formu ile ilgili hangi bilgiler gereklidir?
1099 formu, alıcının adı, adresi ve mükellef kimlik numarası dahil olmak üzere, mali yıl boyunca ödenen toplam gelir miktarını bildirmeyi gerektirir.


