Temel Öne Çıkanlar:
- LLC’ler, S-Corp olarak vergilendirildiğinde çifte vergilendirme avantajı sağlar.
- S-Corp olarak vergilendirilmek için LLC’nin IRS’e Form 2553’ü doldurması gerekmektedir.
- Yüksek gelir elde eden işletmeler, S-Corp olarak vergilendirilme ile önemli tasarruflar elde edebilir.
- 2026 yılı için S-Corp seçimi, 16 Mart 2026’ya kadar yapılmalıdır.
- LLC’ler, bağımsız yüklenicilere 600 doları aşan ödemeler yapıldığında 1099 formu almak zorundadır.
- 2026 yılında 1099 belgesi için raporlama eşiği 600 dolardan 2000 dolara yükselebilir.
- Form 1099’un doğru ve zamanında doldurulması, mali uyumluluk açısından kritik öneme sahiptir.
- Geç dosyalama ceza süreleri, formun geç verilmesi durumunda maliyetleri artırabilir.
- 1099 formu doldurulurken en sık yapılan hatalar, alıcı bilgilerini yanlış girmek veya eksik bırakmaktır.
- Zamanında ve doğru form doldurmak, işletmelerin maliyetlerini kontrol altında tutmalarına yardımcı olur.
Giriş
LLC’lerin S-Corp olarak vergilendirilmesi, işletme sahiplerine önemli avantajlar sunarak çifte vergilendirmeden kaçınmalarını sağlar. Peki, bu yapı nasıl çalışıyor? Gelirlerin doğrudan sahiplerin kişisel beyanlarına yansıması, vergi tasarrufu fırsatları yaratır. Ancak, bu sistemin karmaşık doğası ve 1099 formu alma gereklilikleri, birçok işletme sahibinin kafasını karıştırabilir.
LLC’lerin S-Corp olarak vergilendirilmesi durumunda 1099 alma koşulları nelerdir? Bu sorunun yanıtı, doğru vergi stratejileri geliştirmek ve potansiyel tasarrufları maksimize etmek için kritik öneme sahiptir.
LLC’lerin S-Corp Olarak Vergilendirilmesi: Temel Bilgiler
LLC’ler, S-Corp olarak vergilendirildiğinde çifte vergilendirme avantajı sağlar. Bu yapı, işletme gelirlerinin doğrudan sahiplerin kişisel beyanlarına yansımasını sağlar. Peki, S-Corp olarak vergilendirilmek için ne yapmak gerekiyor?
- LLC’nin IRS’e Form 2553’ü doldurarak başvurması gerekmektedir.
- Bu başvuru, LLC’nin S-Corp olarak vergilendirilmesini sağlar ve böylece işletme sahipleri, kişisel gelir oranları üzerinden ödeme yaparlar.
- Özellikle yüksek gelir elde eden işletmeler için bu durum önemli bir tasarruf sağlar.
Örneğin, 100.000 dolarlık geliri olan bir LLC, 40.000 dolarlık makul bir tazminat ödedikten sonra 60.000 dolarlık bir tasarruf elde edebilir. Bu tasarruf, %15.3’lük oran ile hesaplandığında 9.180 dolara ulaşmaktadır. Ayrıca, S-Corp olarak vergilendirilen LLC’ler, federal devlet indirimleri üzerindeki sınırlamaları aşarak ek tasarruflar yaratma potansiyeline sahiptir. Social Enterprises, mali süreçte yalnız kalmamanız için stratejik yönlendirme yaparak, indirimlerden maksimum fayda sağlamanıza yardımcı olmaktadır.
2026 yılı için S-Corp olarak muamele görmek isteyen çoğu işletmenin, seçimi 16 Mart 2026’ya kadar yapması gerekmektedir. Bu nedenle, işletme sahiplerinin kâr beklentileri, uzun vadeli gelir hedefleri ve tazminat ihtiyaçlarını gözden geçirmeleri önemlidir. S-Corp’lar, akış gelirinin kendi iş vergisi kapsamına girmemesi nedeniyle, tek mükellefler ve ortaklıklara göre vergi tasarrufu sağlayabilir.

LLC’ler İçin 1099 Alma Gereklilikleri ve Koşulları
LLC’ler S-Corp olarak vergilendirildiklerinde genellikle gelir belgesi almazlar. Ancak, bağımsız yüklenicilere veya serbest çalışanlara yapılan ödemeler 600 doları aştığında, bu hizmet sağlayıcılardan vergi beyannamesi talep edilmesi zorunludur. Hizmet aldıkları işletmelerin de bu belgeleri düzenlemesi gerekmektedir.
2026 yılı itibarıyla, 1099 belgesi için raporlama eşiği 600 dolardan 2000 dolara yükselebilir. Bu değişiklik, işletmelerin raporlama yükümlülüklerini önemli ölçüde azaltacaktır. Doğru ve zamanında W-9 talep edilmesi, ilgili belgenin hatasız bir şekilde hazırlanması ve IRS ile uyum sağlanması açısından hayati önem taşımaktadır. Hatalı veya eksik W-9 formları, mali raporlamada sorunlara yol açabilir. Bu nedenle, LLC’lerin bağımsız yüklenicilere vergi formu talep etme süreçlerini dikkatlice yönetmeleri gerekmektedir.
Ayrıca, Uber, Lyft, DoorDash gibi platformlarda çalışan serbest çalışanların mali durumları, bu süreçlerin daha iyi anlaşılmasına yardımcı olacak önemli bir konudur. Türk girişimciler için Form 5472’nin gereklilikleri de göz önünde bulundurulmalıdır.

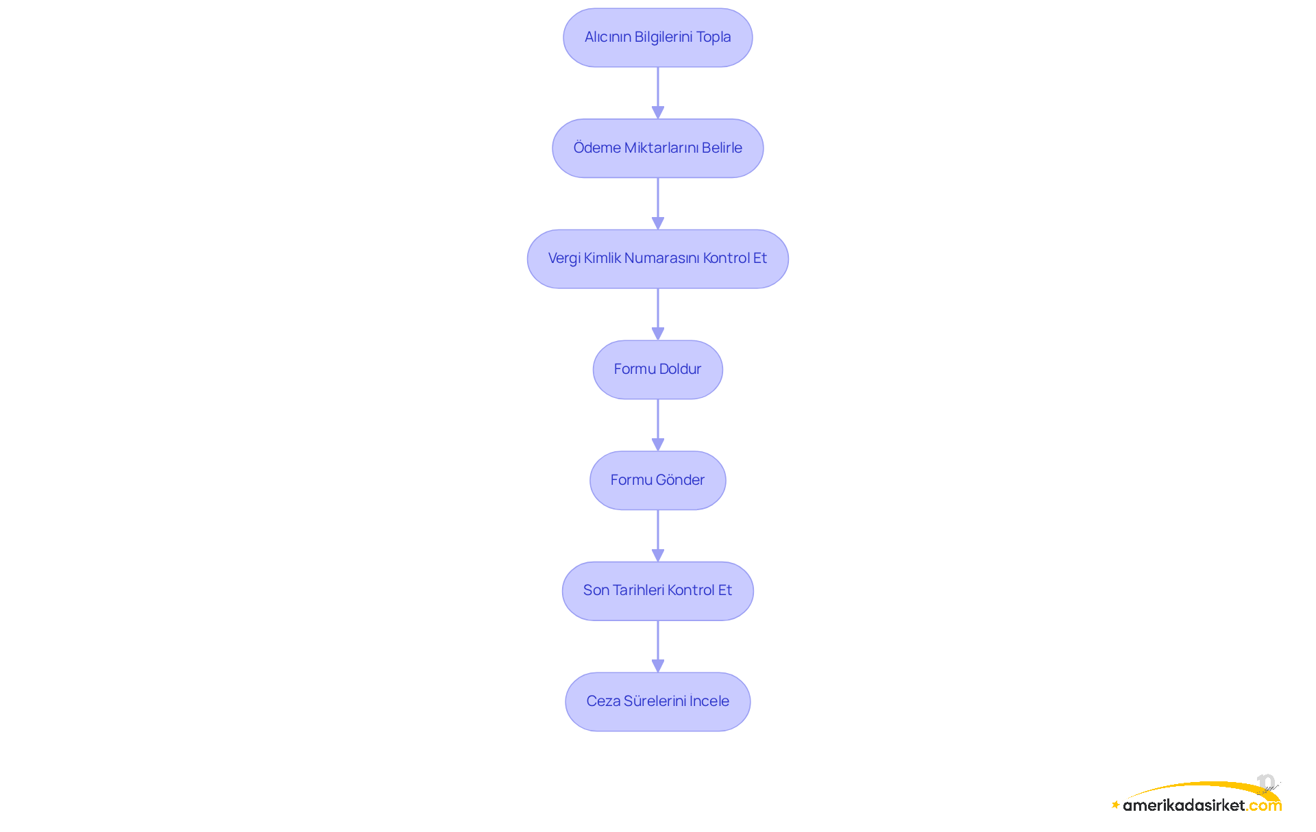
1099 Formunu Doldurma ve Gönderme Süreci
Formu doldurmak için alıcının bilgileri, ödeme miktarları ve vergi kimlik numarası gibi bilgilerin eksiksiz ve doğru bir şekilde toplanması gerekmektedir. Alıcının adı, adresi ve TIN (Vergi Kimlik Numarası) gibi bilgilerin tam olması büyük önem taşır. Her yıl, 1099 belgesi alıcıya 31 Ocak’ta, IRS’e ise 28 Şubat’ta gönderilmelidir. Formun doğru bir şekilde doldurulması için IRS’in resmi web sitesinden veya mali danışmanlardan yardım almak faydalı olacaktır.
2026 yılı için 1099-MISC formunun (1-7, 9. kutular) kağıt dosyalama son tarihi 31 Ocak, e-beyanname son tarihi ise 31 Mart’tır. Ayrıca, 1099-NEC formu için son tarih 2 Şubat 2026’dır. 1099-MISC formunun (8 veya 10. kutu) son tarihi ise 17 Şubat 2026’dır. Bu tarihlere dikkat etmek, olası cezalardan kaçınmak için kritik öneme sahiptir. Amerika’da mali sistem “bana hatırlat” mantığıyla çalışmadığı için, girişimcilerin ve serbest çalışanların gerekli belgeleri önceden hazırlamaları ve tahmini ödemeleri zamanında yapmaları önemlidir.
Kişisel bilgiler, muhasebe kayıtları ve gelir kayıtları gibi belgelerin eksiksiz olması, beyan sürecinde büyük kolaylık sağlayacaktır. Tahmini ödemelerin nasıl yapılacağına dair bilgi edinmek, mali yükümlülüklerinizi zamanında yerine getirmenize yardımcı olacaktır. Geç dosyalama ceza süreleri hakkında bilgi vermek gerekirse, 30 güne kadar geç kalındığında form başına 60 dolar, 31 gün geç kalındığında 130 dolar ve 1 Ağustos’tan sonra 330 dolar ceza uygulanmaktadır. Bu nedenle, zamanında hareket etmek her zaman en iyi stratejidir.

1099 Formu ile İlgili Yaygın Hatalar ve Kaçınma Yöntemleri
1099 belgesi doldurulurken en sık yapılan hatalardan biri, alıcının bilgilerini yanlış girmek veya eksik bırakmaktır. Bu hatalar, formun geçersiz olmasına yol açabilir. Örneğin, alıcının sosyal güvenlik numarasını yanlış yazmak veya adres bilgilerini eksik bırakmak, ciddi sonuçlar doğurabilir. Peki, bu hatalardan nasıl kaçınabiliriz?
Formun zamanında iletilmemesi de önemli bir hatadır; bu durum, mali uyumluluğu tehlikeye atabilir. Form doldurulmadan önce alıcının bilgileri dikkatlice kontrol edilmelidir. Ayrıca, formun gönderim tarihleri de göz önünde bulundurulmalıdır. IRS’in belirlediği tarihlere uymak, ceza almamak için kritik bir adımdır. 2026 yılı itibarıyla, 1099-NEC formunun son tarihi 2 Şubat 2026’ya kaydırılmıştır ve 1099-MISC formu da aynı tarihe kadar alıcılara verilmelidir.
Bunların yanı sıra, 2023 yılı itibarıyla 1099-K için yeni raporlama eşiği 600 dolardır. İşinizi tek başınıza yürütüyorsanız, iş gelir ve giderlerinizi Form 1040’a eklenen Schedule C üzerinden bildirmeniz gerekecektir. Formun doğru bir şekilde doldurulması ve zamanında gönderilmesi, vergi uyumluluğunu sağlamak açısından kritik bir adımdır.
Sonuç olarak, zamanında ve doğru bir şekilde form doldurmak, işletmelerin maliyetlerini kontrol altında tutmalarına yardımcı olacaktır. Bu nedenle, dikkatli olmak ve gerekli önlemleri almak büyük önem taşımaktadır.

Sonuç
LLC’lerin S-Corp olarak vergilendirilmesi, işletme sahiplerine önemli vergi avantajları sunan bir yapı olarak öne çıkıyor. Bu sistem, işletme gelirlerinin doğrudan sahiplerin kişisel beyanlarına yansımasını sağlayarak, çifte vergilendirme sorununu ortadan kaldırıyor. S-Corp olarak vergilendirilmek için gerekli adımların atılması, özellikle yüksek gelir elde eden işletmeler için büyük tasarruflar yaratma potansiyeline sahip.
Makale boyunca, LLC’lerin S-Corp olarak vergilendirilmesi süreci, 1099 formu alma gereklilikleri ve bu belgelerin doğru bir şekilde doldurulması konuları detaylı bir şekilde ele alındı.
- LLC’lerin, bağımsız yüklenicilere yapılan ödemelerde 600 doları aşan tutarlar için 1099 belgesi alma zorunluluğu, dikkat edilmesi gereken önemli bir nokta.
- Ayrıca, form doldurma sürecinde en sık yapılan hatalar ve bu hatalardan nasıl kaçınılacağı da vurgulandı.
Sonuç olarak, LLC’lerin S-Corp olarak vergilendirilmesi ve 1099 formu alma süreçleri, işletme sahiplerinin mali yükümlülüklerini etkili bir şekilde yönetmelerine yardımcı oluyor. Bu nedenle, gerekli belgelerin zamanında ve doğru bir şekilde hazırlanması, vergi uyumluluğunu sağlamak adına kritik bir öneme sahip. İşletme sahiplerinin bu süreçleri dikkatlice takip etmesi, maliyetlerini kontrol altında tutmalarına ve olası cezalardan kaçınmalarına yardımcı olacaktır.
Sıkça Sorulan Sorular
LLC’lerin S-Corp olarak vergilendirilmesinin avantajları nelerdir?
LLC’ler, S-Corp olarak vergilendirildiğinde çifte vergilendirme avantajı sağlar ve işletme gelirleri doğrudan sahiplerin kişisel beyanlarına yansır.
LLC’nin S-Corp olarak vergilendirilmesi için ne yapılması gerekiyor?
LLC’nin IRS’e Form 2553’ü doldurarak başvurması gerekmektedir.
S-Corp olarak vergilendirilen LLC’ler için tasarruf potansiyeli nedir?
Yüksek gelir elde eden işletmeler için önemli tasarruf sağlar; örneğin, 100.000 dolarlık geliri olan bir LLC, 40.000 dolarlık makul bir tazminat ödedikten sonra 60.000 dolarlık bir tasarruf elde edebilir.
S-Corp olarak vergilendirilen bir LLC’nin tasarrufu nasıl hesaplanır?
Tasarruf, %15.3’lük oran ile hesaplandığında, örneğin 60.000 dolarlık tasarruf 9.180 dolara ulaşmaktadır.
S-Corp’lar için vergi tasarrufu sağlama şekli nedir?
S-Corp’lar, akış gelirinin kendi iş vergisi kapsamına girmemesi nedeniyle, tek mükellefler ve ortaklıklara göre vergi tasarrufu sağlayabilir.
S-Corp olarak vergilendirilmeyi isteyen işletmelerin başvuru tarihleri nelerdir?
2026 yılı için S-Corp olarak muamele görmek isteyen çoğu işletmenin, seçimi 16 Mart 2026’ya kadar yapması gerekmektedir.


